622
中文版
| 英文版
设为首页
|
加入收藏
网站首页
泽康介绍
办公场所
律所简介
律师简介
专业领域
政府法律事务
银行与金融
房地产与建设工程
外商投资/海外投资
投资与并购
企业治理
常年法律顾问
劳动法
知识产权
保险
刑事案件
泽康动态
律师速递
招贤纳士
服务客户
党建工作
律所位置
律师速递
你的位置:首页 > 律师速递
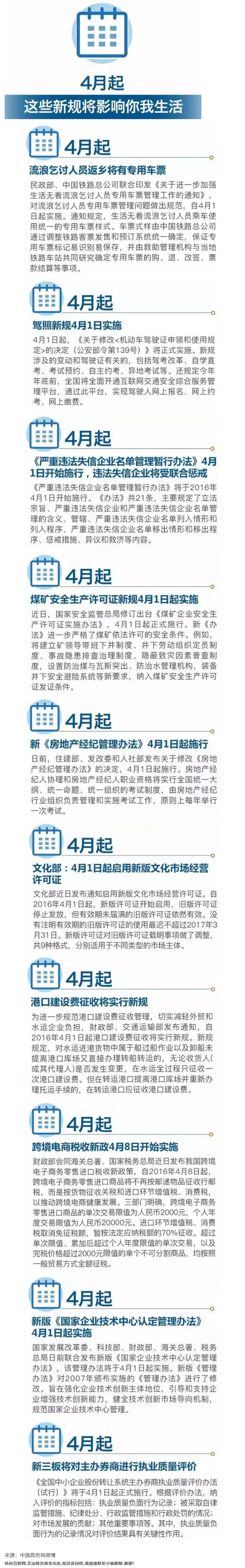
【新规速递】4月起,这些新规将正式实施!!!
编辑:
广东泽康律师事务所
发表日期: 20 16-09-05